Get an end-to-end picture of how process run in your company
We automatically capture real workflows across tools, teams, and departments – without disrupting daily operations, without screenshots or interviews.
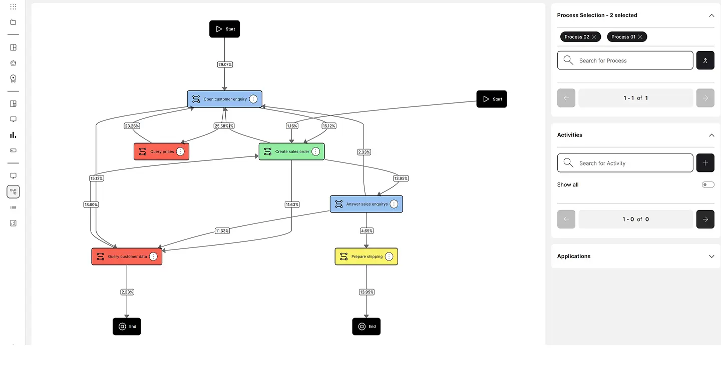
Paxray x-rays your digital processes across tools, teams, and systems through task mining. Identify inefficiencies and automate what matters most — in days, not months.
Paxray showed us where and how optimizations in our teams are worthwhile, helping us align our implementation priorities. We were already on a good path, but can now become up to 40% more efficient in high-potential areas
We automatically capture real workflows across tools, teams, and departments – without disrupting daily operations, without screenshots or interviews.
Get an accurate overview of your IT system landscape. See at a glance which software applications are in use, how often they are used and how tools are linked to each other.
All inefficiencies and delays finally discovered. Paxray shows where time is wasted, steps are repeated, or errors occur. Based on your process data you know which automations will produce a significant ROI and set clear priorities.
After changes, Paxray continuously monitors process performance. Detect deviations and ensure improvements last.
No integrations. No development. Live in 1 day.
"Paxray showed us where our team was truly losing time. Take our invoicing process, for example: it used to take 12 minutes due to necessary adjustments during invoice creation — now it only takes 2. The clearly demonstrated potential convinced even our management to move forward with the implementation.”
"We were impressed by how quickly Paxray was up and running across several hundred employees and multiple countries. It saved us countless interviews ahead of the S4 migration and finally gave us a cross-system view of how processes really work in practice.”
"Paxray helped us identify process gaps and time wasters that we would have only discovered through significant manual effort. What impressed us most was how quickly trust was established, always with the goal of becoming more effective. Paxray’s sensitive approach and transparency from the very beginning made a big difference.”
of process optimization initiatives fail – and how to fix avoid this with task mining.

Paxray records real processes independent from API’s and integrations, fully anonymized.
Paxray is installed as a lightweight client runs in the background. It records task-level workflow data — like clicks, opened tools, and switchovers between applications — fully anonymized and without capturing screens, keystrokes, or personal content. Employees can work as usual — Paxray observes processes, not people.
The collected data flows into the Paxray analytics engine. There, advanced algorithms and AI reconstruct actual end-to-end workflows by stitching together thousands of small actions into clear process paths.
You receive visual process maps (exportable to BPMN 2.0), dashboards with performance metrics, and variant overviews — showing where processes branch, slow down, or deviate.
With full transparency, you can spot bottlenecks, inefficiencies, and automation potential — all backed by real data. Paxray helps you reduce manual work, deploy RPA bots, or redesign workflows by showing what to fix first and how to measure impact. You can also track specific objects — like order numbers or case IDs — across systems to see where they slow down or go wrong.
No integrations. No development. Live in 1 day.
Join our mailing list to receive the latest insights on process optimization, task mining trends, and automation best practices. No spam — just smart, actionable content from Paxray.